This was posted on 2024-03-07
John Samarasinghe | experience to date of writing
Having worked in the central automation arm of MAS for a number of years I have worked in a number of grand automation solutions ranging from automating the boxer leg hems to simple pick and place operations. However, with many of these automation solutions we had failed many times and sunk thousands of dollars in automation cost. It took the team many cycles to understand some basics to understand why this was happening.
One example of this is my work on the automation of the intimate underwear gusset attach operation which included gathering and stitching 3 loose panels on an overlock sewing machine. When this automation started we were to achieve a cycle time of about 20 seconds to be better than manual operators in a certain plant. This operation had many issues starting with handling lose fabric to balancing the stitch such that 3 panels of varying length are equally stretched to the same length. After many months and many, many iterations later we finally achieved a solution which took about 30 seconds. We were happy to have achieved the functionality of the operation closer to the cycle time. However, this was was very short as were quickly introduced to another plant in the same company which has manual operators who achieve a cycle time of less than 7 seconds with better quality than our automation.
There are a number of steps that need to be performed before stepping in to automation. It was introduced to be as a 3 step process as below. Although this is mostly used in high labour intensive operations, I belive it is applicable universally.
1. STANDARDIZE
2. OPTIMIZE
3. AUTOMATE
Once your have a standard operation across multiple operators and multiple plants and you eliminated all non-value added waste through optimization you are ready to automate the operation with higher payback due to standardization and longer applicability due to following the current best.
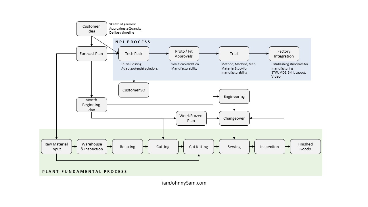
In the image below I have summarized the standard fabric movement paths applicable for most manufacting plants.


The image above can be broken down in to 3 major sections.
For the journey which takes a number of days to weeks in a standard process, the sewing operation which is the value added operation will only take roughly 10 minutes whereas the Pre and Post sewing operations are mostly non-value added to the customer and take up majority of the time and a signoficant manpower. This area should be a consideration for the Standardize, Optimize & Automate formula.
Automating the sewing operation is the most beneficial to your plant as improvements in this value adding process directly impact your bottom line. But before that we must understand of how the operation is planned. Capacity is key.
Your sewing process is goverened by capacity. It can be divided to three.
In your plant there are headcount who are directly contributing to the value adding process (Direct headcount). We must make sure this headcount is always fulfiled using a slack / back-up headcount as if this cadre falls short your entire plant capacity will drop. The slack percentage is usually equal to the absenteeism of the plant. There is another training headcount who will be going through training to be added to the value adding headcount. The percentage of members in this headcount is equal to the value adding member turnover of the plant.
Clock Hours = Working hours of Employees directly contributing to value adding process
When these employees come to work they will be clocking in and clocking out. During this time they will be contributing to your capacity.
Standard Hours Available = Clock Hours * Plant Historic Efficiency
Standard Hours Produced = Planned Time per piece * Number of pieces produced
Efficiency = Standard Hours Produced / Total Clocked Hours
Example ABC T-shirt Manufacuring Company
|
Total Lines |
10 |
Lines |
|
Planned Headcount per Line |
6 |
Members |
|
Total Direct Headcount |
10 * 6 = 60 |
Members |
|
Slack / Back-up Headcount |
10 |
Members |
|
Total Value adding members available. |
70 |
Members |
If calculations are correct. The total headcount on any given day should be 60 since you are always expecting 10 members to be absent.
|
Working Hours |
8 |
Hours |
|
Clock Hours per day |
60 * 8 = 480 |
Hours |
|
Historic Efficiency of the plant |
65 |
% |
|
Standard Hours |
312 |
SAH |
|
Total Time to make 1 T-shirt |
2 |
minutes |
|
Estimated T-shirt ourput per day |
9,360 |
pieces |
|
Number of additional Value adding members attended in certain day |
8 |
Members |
Example during 1 day
|
Line |
Pieces Per Day |
Clock Hours |
Standard Hours Produced |
Line Efficiency |
|
1 |
900 |
48 |
30 |
63% |
|
2 |
700 |
48 |
23 |
49% |
|
3 |
670 |
48 |
22 |
47% |
|
4 |
500 |
48 |
17 |
35% |
|
5 |
950 |
48 |
32 |
67% |
|
6 |
800 |
48 |
27 |
56% |
|
7 |
850 |
48 |
28 |
58% |
|
8 |
790 |
48 |
26 |
54% |
|
9 |
830 |
48 |
28 |
58% |
|
10 |
400 |
48 |
13 |
27% |
|
Total Standard hours produced |
246 |
SAH |
|
Total Clocked hours of members in line |
480 |
Hours |
|
Clocked hours by additional members from slack who came to work (8 members) |
64 |
Hours |
|
Total Value Added Clocked Hours |
544 |
Hours |
|
Plant Effieciency |
45 |
% |
As you can see the Standard hours produced is governed by the time we set for the garment to be manufactured and not the actual time that it took for the garment to be manufactured. This is because in the industry there is a pre-defined time for each manufacturing operation defined by the best practices of the plant. It is important that this time to garment calculation is made standard and proliferated to all members of the plant so all members know how to perform the operation in order to achieve this defined time.
Standard Minute is the time value arrived at for a task based on the average rate of output which qualified workers will naturally achieve without over exertion provided that they know and adhere to the specified method and provided that they are motivated to apply themselves to their work.
Each operation in apparel manufacturing value adding processes has a defined (not fixed) Standard Minute Value (SMV). The SMV is calculated using 2 methods. (Standard Minute Value (SMV): Definition, Calculation and Use (onlineclothingstudy.com))
Manual Calculation:
Basic Minute = Observed Time * Performance Rating
Standard Minute Value = Basic Minute + Bundle Allowances + Machine Allowances + Personal Fatigue Allowances
Scientific Method:
Breakdown the operation into basic motions which are identified by pre-defined motion codes. Apply time value allocated to the predefined motion code.
PMTS software
In these codes, allowances are already captured as follows.
Changeover losses account for one of the largest types of losses in the production floor. When 1 style in your production line has completed, the process of changing over your line to a new style and ramping up your production to previous efficiencies include a large amount of output loss.
Before you automate the inefficiencies in changeover process you must ask;
Before automating in the apparel industry, it is also helpful to understand the KPI's in the factoryas they will give you a understanding of the current goals/pain points of the factory and where they are actively looking for improvement.
When you want to improve the productivity of a system or a plant data analytics is your friend. The more granular you can capture your data, the better you can drill down in to the root cause of problems in your production as well as identify and track areas of improvement.
Investing some money in to data analytics using sensors, monitoring tools and simple processes can help your plant unlock larger hidden improvements which will help you recover your investment in very short amount of time.
Here are some examples of what you can track and what you can do with it.
In the current trend of having a journey to the Factory of the Future it is important to nail down an efficient pre- and post-sewing process. What should you consider when attempting Pre- and Post-Sewing automation?
Areas to focus:
Man
Machine
Method
Within a larger value adding process such as Sewing there are many non-value adding motions which can be reduced to better utilize the time
Where possible immediately transition operations done by manual machines like single needle machines to pattern sewers and bartack machines using jigs and fixtures to hold the fabric in place. These machines are already tested and available solutions which can easily offload the operators time to loading multiple machines while the machine takes care of the stitch.
Utilizing existing accessories
This is a quick way of boosting up your line productivity by freeing up operator time in aligning and matching.
By breaking down your operations to the most basic motions you are able to create standard and repeatable construction patters. Whenever a new style is introduced to your plant you are able to use these repeatable modules to reconstruct the garment from the ground up. This allows your plant to maintain machine layouts and operators also in a modular approach thus minimizing the changeover time.
A garment construction tree is useful here.
When there are processes that are common across large number of products in your plant and is not reliant on the production process, it is beneficial to eliminate this process from the critical path and move this process as a collective operation to the pre-sewing area.
An example of this is the elastic ring making process. Elastic rings can be fabricated in bulk for all lines using the same raw material. By moving this operation to a seperate cell and including the prepared elastic rings in to the cut bundle we can save time in the critical path. At the same time we can fully automate the ring making process since the operation is highly repetitive.
In building up a relationship with your ecosystem will benefit your company to;
Once your factory has the basics nailed down then you can consider the below automated solutions.
Robot Sewing Demonstration from Sewbo, Inc. from Sewbo on Vimeo.
Your mechanics play a cruitial role in maintaining any automation that you introduce to your plant. It is important that these mechanics are elevated and motivated such that they are able to confidently upkeep automated solutions. The average mechanic on your production floor is able to perform basic sewing machine maintenance and machine setting but they need to be elevated such that they are able to handle and troubleshoot high tech machinery which will help your plant adopt new automations better.
A mechanic course could be structured as below.
|
Fundamental Course |
Intermediate Course |
Advanced Course |
|
|
Introduction |
Introduction to Mechanical Engineering
|
|
|
|
Introduction to Electrical/Electronic Engineering
|
|
|
|
|
Introdution to Mechatronic Engineering
|
|
|
|
|
Safety |
Workshop Safety
|
Workshop Safety
|
Workshop Safety
|
|
Personal Safety
|
Personal Safety
|
Personal Safety
|
|
|
Device Safety
|
Device Safety
|
Device Safety
|
|
|
Mechanical Engineering |
Machine Health and Safety
|
|
|
|
Component Selection
|
Advanced Mechanical Components
|
Material Selection
|
|
|
Reading Datasheets
|
|
|
|
|
Reading Drawings
|
|
|
|
|
Measuring tools and equipment
|
|
|
|
|
Fabrication tools and equipment
|
Fabrication tools and equipment
|
CNC Milling
|
|
|
CNC Turning
|
|||
|
Basic Design principles
|
|
|
|
|
|
Basic Solidworks Design
|
Complex Part Solidworks Design
|
|
|
|
Basic Solidworks Assembly
|
Complex Assembly Solidworks Design
|
|
|
Basic Manual Drawing
|
Basic Mechanical Drawing
|
|
|
|
|
Basic AutoCAD Design
|
Basic AutoCAD Design
|
|
|
|
|
Mechanical Simulations
|
|
|
|
|
Flow Simulations
|
|
|
|
|
CNC Coding
|
|
|
|
|
SolidCAM - laser cut
|
|
|
Electronic Engineering |
Safety
|
|
|
|
Fundamentals
|
|
|
|
|
Introduction to sensors and actuators
|
|
|
|
|
Introduction to prototyping
|
|
|
|
|
Basic Circuit Design
|
Useful Advanced Circuits
|
Useful Advanced Circuits
|
|
|
Reading Datasheets
|
|
|
|
|
Reading Schematics
|
|
|
|
|
Basic Module Selection
|
Selection of electronic components
|
Advanced Component Selection
|
|
|
Measuring tools and equipment
|
|
|
|
|
Fabrication tools and equipment
|
|
|
|
|
Debugging / Troubleshooting
|
Advanced Debugging
|
|
|
|
|
Debugging tools
|
|
|
|
Cable Selection / Management
|
|
|
|
|
|
PCB
|
|
|
|
|
Introduction to Technology
|
|
|
|
|
Proteus
|
NI Multisim
|
|
|
|
OrCAD
|
EasyEDA
|
|
|
Electrical Engineering |
|
Reading Schematics
|
|
|
|
Basic Circuit Design
|
|
|
|
|
Component Selection
|
|
|
|
|
Health and Safety
|
|
|
|
|
Motors
|
|
|
|
|
Cable Selection
|
|
|
|
|
Electrical Panel Boards
|
|
|
|
|
AutoCAD Electrical
|
|
|
|
|
Eagle
|
|
|
|
Programming |
PLC Introduction
|
Basic PLC Programming
|
Advanced PLC Programming
|
|
PLC Wiring
|
|||
|
PLC Troubleshooting
|
|||
|
Relay & Contactor Logic
|
|||
|
|
Basic HMI Programming
|
Advanced HMI Programming
|
|
|
|
Data Types
|
Advanced Data Types
|
|
|
|
Basic C Programming
|
PIC / Micro-controller Programming
|
|
|
|
Basic Arduino Programming
|
Intermediate Arduino Programming
|
|
|
|
PLC related Devices
|
Controlling Actuators
|
|
|
|
SCADA
|
3D Animation (Separate Course)
|
|
|
Robotics |
|
Introduction to Robotics
|
|
|
|
Robotic Applications
|
Robot Control
|
|
|
|
|
Robot Training
|
|
|
Pneumatics |
Introduction to Pneumatics
|
|
|
|
Safety
|
|
|
|
|
Basic Circuit Design
|
Pneumatic Calculations
|
|
|
|
Pneumatic Actuators
|
|
|
|
|
Reading & Drawing Schematics
|
|
|
|
|
Component Selection
|
|
|
|
|
Control Devices
|
|
|
|
|
Troubleshooting
|
|
|
|
|
6-Sigma Practices |
8 Step
|
|
|
|
TPM
|
TPM & WWBLA
|
TPM
|
|
|
Industrial Engineering |
Work Study Introduction
|
|
|
|
Method Study
|
|
|
|
|
Work Measurement
|
|
|
|
|
Basic Calculation in Work Study
|
|
|
|
|
Line Balancing
|
|
|
|
|
Utility |
Electrical Distribution
|
|
|
|
|
Air Compressor
|
|
|
|
|
Steam Boilers
|
|
|
|
General Engineering |
|
Design Thinking principles
|
Basic System Integration
|
|
|
Selecting & Sourcing electro-mechanical parts
|
Engineering Standards
|
|
|
Basic Project Management
|
Preparing Cost and Schedule
|
New Technology Introduction Process
|
|
|
Soft Skills |
Decision Making and Problem Solving
|
|
|
|
Communication and Language Development
|
|
|
|
|
IT Acumen
|
|
|
|
|
Personal Branding
|
|
|
|
|
|
Builds Performance Agility
|
|
|
|
|
Business Acumen
|
|
Automation alone is not always going to turn your plant around to be the best all around. You should always look in to the following.
See other projects and posts in the same category as this post
![]() |
Automating the Fabric Cutting Workflow: A Complete Guide to Tools, Technologies, and Efficiency Gains | |
| Automation is transforming the textile industry—especially in the fabric cutting workflow. From automated fabric storage, AI-powered inspection, CAD-based marker making, and CNC/laser cutting to robotic sorting and RFID tracking, every stage can now be optimized. The result? Higher precision, lower waste, faster turnaround, and complete traceability from fabric roll to finished garment. Smart factories aren’t the future—they’re happening now. | ||
| fabric cutting automation, automated fabric cutting, textile, industry automation, garment manufacturing automation, CNC fabric cutting, automated spreading machine, CAD marker making | 2025-11-22 | Read More.... | |
![]() |
Automating the Apparel Industry | |
| sewing, garment, apparel, manufacturing | 2024-03-07 | Read More.... | |
![]() |
Concept for Live Cycle Time Monitoring for garment industry | |
| garment | 2018-08-17 | Read More.... | |